Gasblasenabscheider
- transmedic
- Erfahrener Nutzer
- Beiträge: 1160
- Registriert: Fr 18. Mai 2007, 16:42
- Wohnort: 33775 Versmold
- Kontaktdaten:
Gasblasenabscheider
Moin Moin,
kurze Frage: muss dieser niedliche, ach so schöne Gasblasenabscheider
wirklich direkt vor dem Motor sitzen... bzw. am Ventildeckel..??..
..oder kann ich den auch getrost hinten an die Spritzwand schrauben...
..klar... nicht im Bereich des Auspuffkrümmers...
Irgendwie stören mich die Schläuche und Kabel.. alles soll
mal ordentlich werden...
Vielen Dank für eure Hilfe.
.
kurze Frage: muss dieser niedliche, ach so schöne Gasblasenabscheider
wirklich direkt vor dem Motor sitzen... bzw. am Ventildeckel..??..
..oder kann ich den auch getrost hinten an die Spritzwand schrauben...
..klar... nicht im Bereich des Auspuffkrümmers...
Irgendwie stören mich die Schläuche und Kabel.. alles soll
mal ordentlich werden...
Vielen Dank für eure Hilfe.
.
viele Grüße vom Südhang des Teutoburger Waldes
Manni
Ich sah ein trauriges Gesicht langsam vorüber schweben, dann schlug der Herr auf dem Dach meines Wagens ein.
87er Scala... RE-Motor... Paprikarot...alles Original.... bis auf Kleinigkeiten... etwas tiefer... etwas böser..
[SIGPIC][/SIGPIC]
www.sciroccoclubdissen.de
Manni
Ich sah ein trauriges Gesicht langsam vorüber schweben, dann schlug der Herr auf dem Dach meines Wagens ein.
87er Scala... RE-Motor... Paprikarot...alles Original.... bis auf Kleinigkeiten... etwas tiefer... etwas böser..
[SIGPIC][/SIGPIC]
www.sciroccoclubdissen.de
- Folterknecht
- Sehr erfahrener Nutzer
- Beiträge: 14648
- Registriert: Mi 21. Mai 2003, 21:02
- Wohnort: Siegburg
AW: Gasblasenabscheider
gasblasenabscheider ??? hä wie sieht de raus udn wo sitzt der ?
...bin dann mal weg
- transmedic
- Erfahrener Nutzer
- Beiträge: 1160
- Registriert: Fr 18. Mai 2007, 16:42
- Wohnort: 33775 Versmold
- Kontaktdaten:
AW: Gasblasenabscheider
Der da... im roten Kreis:Folterknecht hat geschrieben:gasblasenabscheider ??? hä wie sieht de raus udn wo sitzt der ?
- Dateianhänge
-
- GBA1.jpg (118.8 KiB) 611 mal betrachtet
viele Grüße vom Südhang des Teutoburger Waldes
Manni
Ich sah ein trauriges Gesicht langsam vorüber schweben, dann schlug der Herr auf dem Dach meines Wagens ein.
87er Scala... RE-Motor... Paprikarot...alles Original.... bis auf Kleinigkeiten... etwas tiefer... etwas böser..
[SIGPIC][/SIGPIC]
www.sciroccoclubdissen.de
Manni
Ich sah ein trauriges Gesicht langsam vorüber schweben, dann schlug der Herr auf dem Dach meines Wagens ein.
87er Scala... RE-Motor... Paprikarot...alles Original.... bis auf Kleinigkeiten... etwas tiefer... etwas böser..
[SIGPIC][/SIGPIC]
www.sciroccoclubdissen.de
- transmedic
- Erfahrener Nutzer
- Beiträge: 1160
- Registriert: Fr 18. Mai 2007, 16:42
- Wohnort: 33775 Versmold
- Kontaktdaten:
AW: Gasblasenabscheider
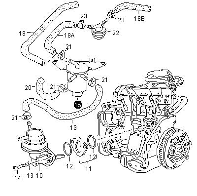
noch ne Skizze:
- Dateianhänge
-
- GBA2.jpg (43.12 KiB) 576 mal betrachtet
viele Grüße vom Südhang des Teutoburger Waldes
Manni
Ich sah ein trauriges Gesicht langsam vorüber schweben, dann schlug der Herr auf dem Dach meines Wagens ein.
87er Scala... RE-Motor... Paprikarot...alles Original.... bis auf Kleinigkeiten... etwas tiefer... etwas böser..
[SIGPIC][/SIGPIC]
www.sciroccoclubdissen.de
Manni
Ich sah ein trauriges Gesicht langsam vorüber schweben, dann schlug der Herr auf dem Dach meines Wagens ein.
87er Scala... RE-Motor... Paprikarot...alles Original.... bis auf Kleinigkeiten... etwas tiefer... etwas böser..
[SIGPIC][/SIGPIC]
www.sciroccoclubdissen.de
- Folterknecht
- Sehr erfahrener Nutzer
- Beiträge: 14648
- Registriert: Mi 21. Mai 2003, 21:02
- Wohnort: Siegburg
- transmedic
- Erfahrener Nutzer
- Beiträge: 1160
- Registriert: Fr 18. Mai 2007, 16:42
- Wohnort: 33775 Versmold
- Kontaktdaten:
AW: Gasblasenabscheider
Jetzt bist wieder etwas schlauer...Folterknecht hat geschrieben:ach vergaserscheisse ^^ okeeeee ^^
Aber der Gaser ist verdammt quirlig... smile
viele Grüße vom Südhang des Teutoburger Waldes
Manni
Ich sah ein trauriges Gesicht langsam vorüber schweben, dann schlug der Herr auf dem Dach meines Wagens ein.
87er Scala... RE-Motor... Paprikarot...alles Original.... bis auf Kleinigkeiten... etwas tiefer... etwas böser..
[SIGPIC][/SIGPIC]
www.sciroccoclubdissen.de
Manni
Ich sah ein trauriges Gesicht langsam vorüber schweben, dann schlug der Herr auf dem Dach meines Wagens ein.
87er Scala... RE-Motor... Paprikarot...alles Original.... bis auf Kleinigkeiten... etwas tiefer... etwas böser..
[SIGPIC][/SIGPIC]
www.sciroccoclubdissen.de
-
Paddy53b
- Benutzer
- Beiträge: 341
- Registriert: Mi 30. Mär 2005, 17:29
- Wohnort: Aalen
AW: Gasblasenabscheider
Hi,
ich habs damals komplett weggelassen! Ist nie aufgefallen das es fehlt.
gruß
ich habs damals komplett weggelassen! Ist nie aufgefallen das es fehlt.
gruß
´85 Whitecat, EX
´91 GTII, PG

´91 GTII, PG

- transmedic
- Erfahrener Nutzer
- Beiträge: 1160
- Registriert: Fr 18. Mai 2007, 16:42
- Wohnort: 33775 Versmold
- Kontaktdaten:
AW: Gasblasenabscheider
So, geschafft... das Teil sitzt nun nicht mehr am heißen Motor dran...
habs einfach Beifahrerseitig an den oberen Bereich der Spritzwand geschraubt..
Alle Schläuche neu verlegt und gut... sieht wesentlich aufgeräumter aus.
Ach ja, Folti... nen Vergasermotor braucht keine Dauerinfusion... der funzt auch so... grinz
habs einfach Beifahrerseitig an den oberen Bereich der Spritzwand geschraubt..
Alle Schläuche neu verlegt und gut... sieht wesentlich aufgeräumter aus.
Ach ja, Folti... nen Vergasermotor braucht keine Dauerinfusion... der funzt auch so... grinz
viele Grüße vom Südhang des Teutoburger Waldes
Manni
Ich sah ein trauriges Gesicht langsam vorüber schweben, dann schlug der Herr auf dem Dach meines Wagens ein.
87er Scala... RE-Motor... Paprikarot...alles Original.... bis auf Kleinigkeiten... etwas tiefer... etwas böser..
[SIGPIC][/SIGPIC]
www.sciroccoclubdissen.de
Manni
Ich sah ein trauriges Gesicht langsam vorüber schweben, dann schlug der Herr auf dem Dach meines Wagens ein.
87er Scala... RE-Motor... Paprikarot...alles Original.... bis auf Kleinigkeiten... etwas tiefer... etwas böser..
[SIGPIC][/SIGPIC]
www.sciroccoclubdissen.de
- Folterknecht
- Sehr erfahrener Nutzer
- Beiträge: 14648
- Registriert: Mi 21. Mai 2003, 21:02
- Wohnort: Siegburg
AW: Gasblasenabscheider
frage micha uch nach dem sinn deises teils weil im vergaser is doch ne kammer wo der sprit reinfließt is das dann ncith doppelt gemoppelt ?
hatte ja früher uach nen EX vergaser scirocco :)
hatte ja früher uach nen EX vergaser scirocco :)
...bin dann mal weg
- transmedic
- Erfahrener Nutzer
- Beiträge: 1160
- Registriert: Fr 18. Mai 2007, 16:42
- Wohnort: 33775 Versmold
- Kontaktdaten:
AW: Gasblasenabscheider
Moinsens,
so, bin nochmal ebend in die Halle gejoggt... puuh..harte 30 Meter...
und hier sind Fotos:
.
und hier gibts nochmal ne Erklärung:
http://www.ruddies-berlin.de/gasblasen.htm
(hatten wir schonmal)...
.
so, bin nochmal ebend in die Halle gejoggt... puuh..harte 30 Meter...
und hier sind Fotos:
.
und hier gibts nochmal ne Erklärung:
http://www.ruddies-berlin.de/gasblasen.htm
(hatten wir schonmal)...
.
- Dateianhänge
-
- Bild_10.jpg (71.85 KiB) 557 mal betrachtet
-
- Bild_09.jpg (142.21 KiB) 557 mal betrachtet
-
- Bild_08.jpg (138.99 KiB) 555 mal betrachtet
-
- Bild_07.jpg (72.88 KiB) 561 mal betrachtet
-
- Bild_06.jpg (93.22 KiB) 559 mal betrachtet
-
- Bild_05.jpg (127.42 KiB) 564 mal betrachtet
-
- Bild_04.jpg (85.97 KiB) 565 mal betrachtet
-
- Bild_03.jpg (98.16 KiB) 568 mal betrachtet
-
- Bild_02.jpg (95.85 KiB) 566 mal betrachtet
-
- Bild_01.jpg (148.29 KiB) 578 mal betrachtet
viele Grüße vom Südhang des Teutoburger Waldes
Manni
Ich sah ein trauriges Gesicht langsam vorüber schweben, dann schlug der Herr auf dem Dach meines Wagens ein.
87er Scala... RE-Motor... Paprikarot...alles Original.... bis auf Kleinigkeiten... etwas tiefer... etwas böser..
[SIGPIC][/SIGPIC]
www.sciroccoclubdissen.de
Manni
Ich sah ein trauriges Gesicht langsam vorüber schweben, dann schlug der Herr auf dem Dach meines Wagens ein.
87er Scala... RE-Motor... Paprikarot...alles Original.... bis auf Kleinigkeiten... etwas tiefer... etwas böser..
[SIGPIC][/SIGPIC]
www.sciroccoclubdissen.de